Каждый день мы обслуживаем автомобили

Зачем нужна диагностика автомобиля в Дмитрове: компьютерная проверка двигателя, АКПП, электрики?

Полная компьютерная диагностика автомобиля в Дмитрове | Автосервис АвтоДжокер

Полная компьютерная диагностика автомобиля в Дмитрове

Выявить скрытые проблемы до ремонта | Автосервис АвтоДжокер

Ваш автомобиль начал говорить на «языке ошибок». Пора научиться его понимать? Современный автомобиль — это десятки электронных блоков, сотни датчиков и километры проводки. Когда загорается «Check Engine», это не приговор — это первый крик о помощи. Диагностика — это переводчик с технического языка вашего авто на понятный вам.

Игнорирование этого «крика» — прямой путь от мелкого сбоя датчика к капитальному ремонту двигателя или отказу систем безопасности. Профессиональная диагностика в Дмитрове — это не трата денег, а их инвестиция, которая экономит десятки тысяч на внезапных поломках. Она помогает выявить проблемы на ранней стадии, когда ремонт двигателя в Дмитрове может обойтись заменой всего одной детали, а не комплексной переборкой всего узла.

Запишитесь на точную диагностику сегодня

Не ждите, пока предупреждение превратится в поломку. Определим проблему, дадим честный план и вернем уверенность в вашем авто.

Записаться на диагностику

Или звоните: +7 (901) 333-55-75 | +7 (994) 333-77-33

Зачем нужна диагностика? Три сценария, когда она спасает ваш бюджет

🚨 Горит лампочка неисправности

Check Engine, ABS, ESP — одна лампочка может указывать на 50 разных проблем. Мы находим первопричину, а не симптом.

🔍 Авто ведет себя странно, но ошибок нет

Плавают обороты, возрос расход? ЭБУ может не видеть проблему. Нужна комплексная проверка параметров в движении.

🛡️ Покупка подержанного автомобиля

Самый важный этап сделки. Полная предпродажная проверка дает реальную картину состояния и основу для торга.

Что входит в полную диагностику в «АвтоДжокер»?

Наш подход — это не просто «считать ошибки». Это комплексный анализ всех систем автомобиля.

1. Глубокая компьютерная диагностика электронных систем

  • Считывание и расшифровка кодов со всех блоков управления (двигатель, коробка, ABS, подушки безопасности).
  • Анализ «замороженных» данных (Freeze Frame) — параметры двигателя в момент возникновения ошибки.
  • Мониторинг в реальном времени: работа форсунок, показания лямбда-зондов, температура.

2. Расширенная проверка двигателя и трансмиссии

  • Замер компрессии в цилиндрах для оценки состояния ЦПГ.
  • Анализ состояния масла — по его состоянию можно выявить начинающиеся проблемы, как мы делаем при полной замене всех масел в Дмитрове.
  • Для АКПП — диагностика на стенде, проверка уровня и качества жидкости.

Часто проблемы с запуском, особенно в холода, начинаются с мелких неисправностей. Если ваш автомобиль не заводится в мороз в Дмитрове, диагностика поможет быстро найти причину: в топливной системе, аккумуляторе или стартере.

3. Диагностика ходовой части, тормозов и рулевого управления

  • Визуальный осмотр пыльников, сайлент-блоков, тормозных дисков.
  • Проверка развал-схождения.
  • Диагностика работы гидро- или электроусилителя руля.

Регулярная диагностика подвески и тормозов — забота о вашей безопасности. Подробнее об этом можно прочитать в статье про обслуживание подвески, тормозов и трансмиссии в Дмитрове.

4. Проверка кузовного электрооборудования и безопасности

  • Работа всех световых приборов, стеклоподъемников.
  • Диагностика системы кондиционирования.
  • Проверка ошибок в блоках пассивной безопасности (SRS).

⚠️ Чего НЕ делает простая диагностика: Дешевый сканер выдает общий код, но не покажет точную причину. Это может привести к замене исправных деталей. Наши мастера, имея доступ к техническим базам и опыту, ставят точный «диагноз», экономя ваши время и деньги.

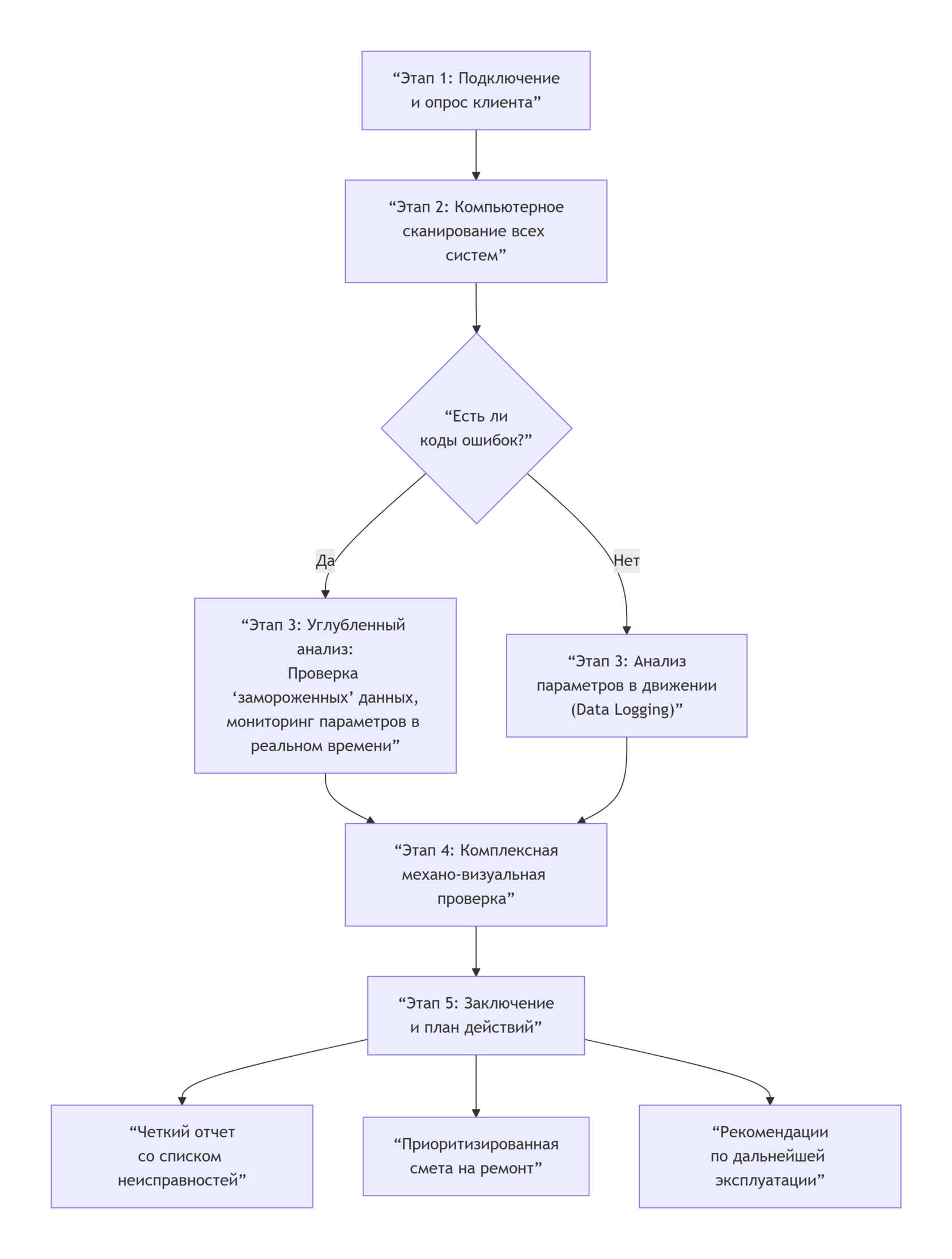
Этапы профессиональной диагностики в Дмитрове

  1. Детальный опрос владельца. Нам важны все ваши наблюдения: когда и при каких обстоятельствах проявляется проблема.
  2. Подключение профессионального сканера. Считываем текущие и старые, стертые ошибки со всех блоков.
  3. Углубленный анализ данных. Изучаем условия возникновения ошибок и показания датчиков в динамике.
  4. Комплексная механическая проверка. Компьютер не увидит износ, поэтому диагност проводит визуальный осмотр ключевых узлов.
  5. Честный отчет и план. Вы получаете понятное объяснение: что сломалось, почему и что будет, если не чинить, с точной сметой на ремонт.

Точная диагностика — основа правильного ремонта

Перед серьезными работами, такими как замена ремня ГРМ в Дмитрове, полноценная диагностика двигателя обязательна. Она выявляет сопутствующие проблемы, которые нужно устранить одновременно.

Узнать подробности и записаться

Частые вопросы о диагностике автомобиля

🔧 Как часто нужно делать диагностику?

Даже если ничего не беспокоит, рекомендуется проводить профилактическую диагностику раз в год, например, перед сезонной сменой шин или длительной поездкой. Это помогает выявить проблемы на ранней стадии и избежать дорогостоящего ремонта двигателя в будущем.

📱 Могу ли я сам считать ошибки через адаптер в смартфон?

Да, но это лишь поверхностный взгляд. Вы увидите код, но не поймете его истинную причину и фоновые параметры. Это как измерить температуру себе самому — вы узнаете факт болезни, но не диагноз и не лечение. Профессиональное оборудование и опыт мастера необходимы для точного заключения.

💡 Горит Check Engine, но машина едет нормально. Можно ли ездить?

Категорически не рекомендуется! Эта лампа может сигнализировать о неисправности катализатора или датчика кислорода. Дальнейшая эксплуатация может привести к выходу из строя дорогостоящего нейтрализатора, ремонт которого обойдется в десятки тысяч рублей. Лучше сразу провести диагностику. Особенно актуально перед зимним сезоном, чтобы избежать ситуаций, когда машина не заводится в мороз из-за накопившихся проблем.

Где сделать диагностику в Дмитрове?

Выбирайте, куда удобнее приехать. В обоих сервисах — идентичное современное диагностическое оборудование и мастера-диагносты.

🚗 Автосервис на Каналстрое

Адрес: Московская область, Дмитров, Промышленный переулок, 14

Телефон: +7 (901) 333-55-75

Часы работы: Пн-Пт: 9:00-19:00, Сб: 10:00-17:00

Специализация: Комплексная глубокая диагностика, подготовка к ТО.

🏙️ Автосервис в центре города

Адрес: Московская область, Дмитров, Кооперативный переулок, 3А

Телефон: +7 (994) 333-77-33

Часы работы: Пн-Пт: 9:00-19:00, Сб: 10:00-17:00

Специализация: Экспресс-диагностика, срочное выявление причин загорания лампочек.

Не ждите, пока маленькая неисправность превратится в большую проблему. Современный автомобиль слишком сложен для гаданий.

© Автосервис "АвтоДжокер", Дмитров. Профессиональное обслуживание и ремонт автомобилей.